Oncolytic viruses (OVs), including adenovirus, Newcastle disease virus (NDV), parvovirus, and reovirus, are being explored as promising cancer therapies due to their ability to preferentially replicate in tumor cells and trigger immune responses that aid in tumor destruction. However, challenges like insufficient immune activation, limited tumor spread, and inadequate effectiveness, especially in treating distant tumors, have hindered their clinical success. Despite efforts to enhance OV efficacy, issues such as poor immune response and immunosuppressive tumor microenvironments remain.
One of the critical barriers to the clinical application of OVs is their inability to efficiently infect and replicate in human tumor cells in vivo. Although local tumor injection can be effective, intravenous delivery remains insufficiently validated due to risks of viral reversion and the potential to damage normal cells. Additionally, the immune responses triggered by the exogenous genes expressed in OVs are often too weak to overcome immunosuppressive barriers, and OVs can generate neutralizing antibodies that reduce their reuse and therapeutic efficacy.
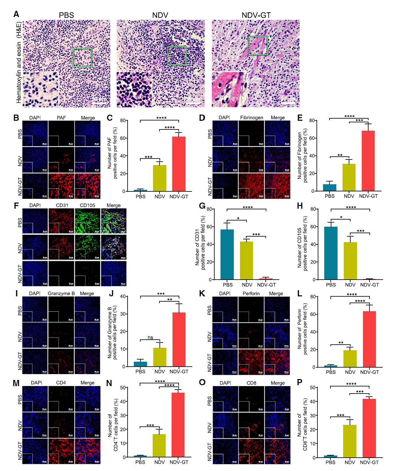
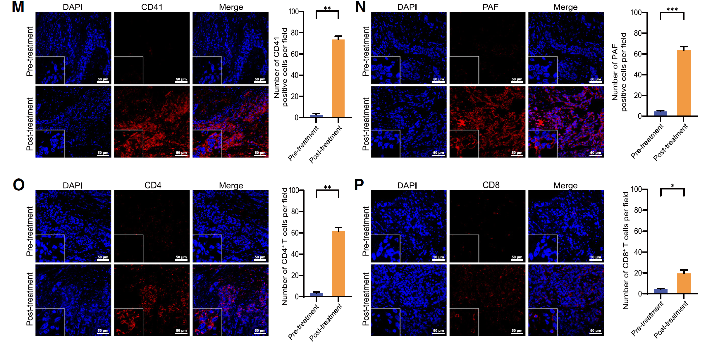
In response to these challenges, the researchers developed a recombinant NDV carrying the a1,3GT gene (NDV-GT), a unique modification that triggers hyperacute rejection responses in tumor cells. This gene modification enhances immune responses and alleviates immunosuppressive tumor environments, resulting in improved tumor shrinkage, especially in liver tumors. NDV-GT's low antiviral immunity allows it to be delivered intravenously, activating systemic immune responses and targeting metastatic tumors in advanced cancers, unlike other OVs, which are limited by low oncolysis and weak immune activation.
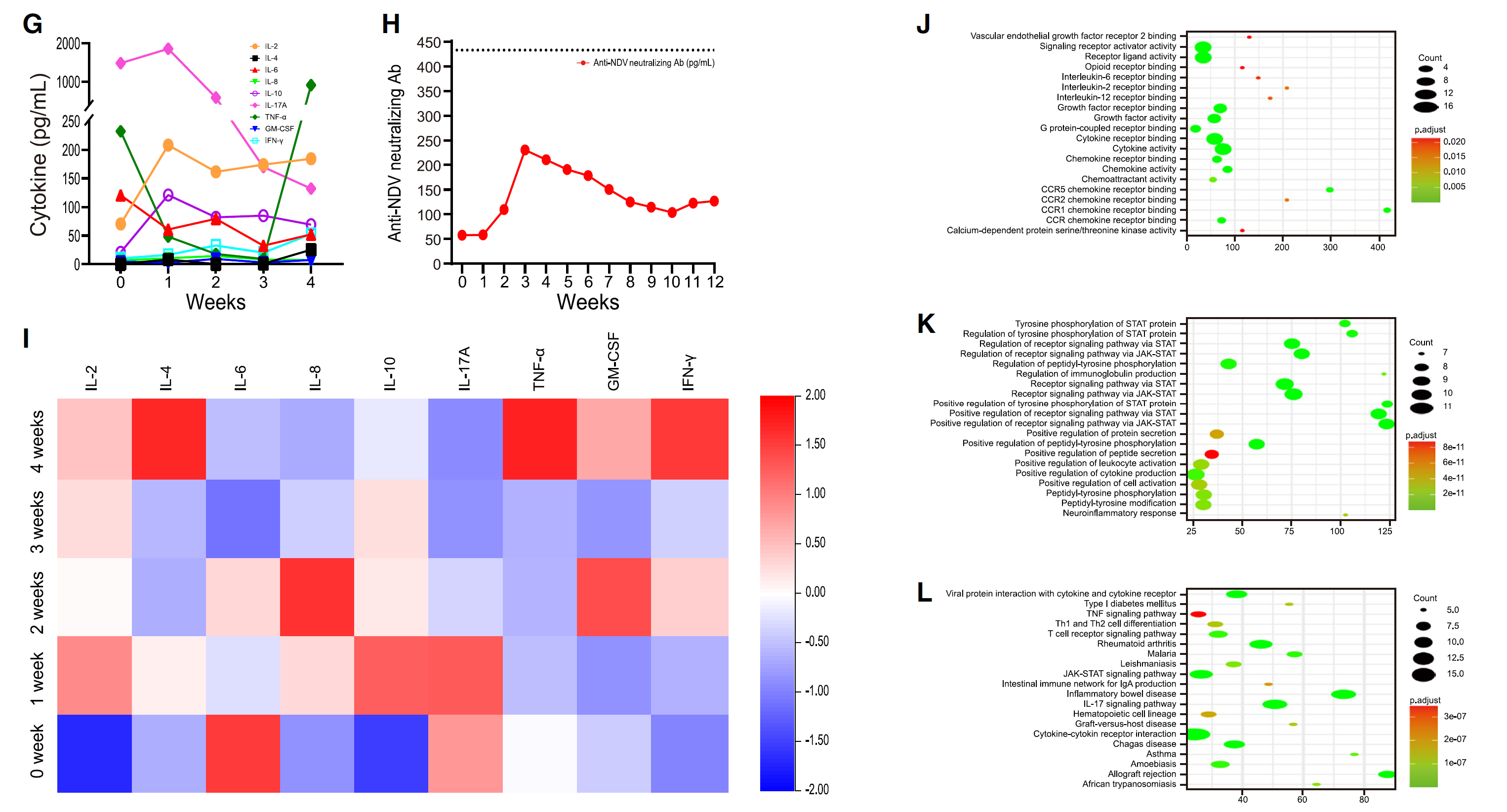
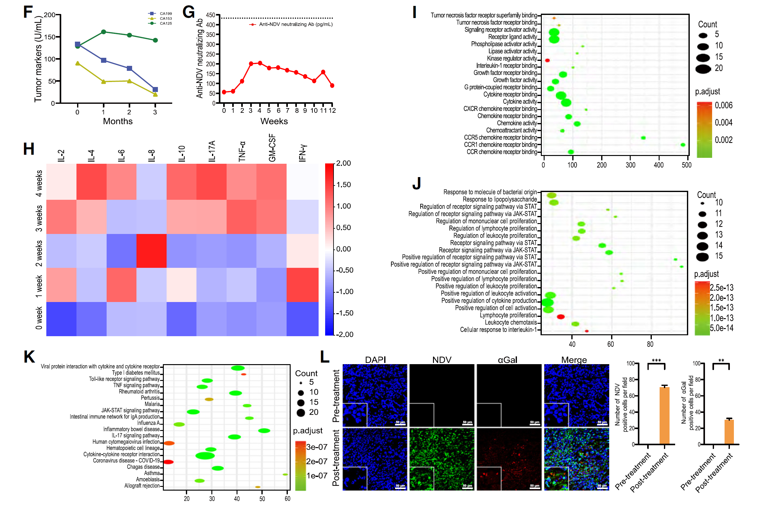
Preclinical studies using CRISPR-Cas9 technology in cynomolgus monkeys with primary hepatocellular carcinoma (HCC) confirmed the effectiveness of NDV-GT in inducing immune responses and inhibiting tumor growth. These findings were also extended to clinical trials involving patients with various advanced cancers, including HCC, ovarian cancer, rectal cancer, lung cancer, breast cancer, esophageal cancer, melanoma, and cervical cancer. In these trials, NDV-GT showed significant clinical benefits, demonstrating its potential for use as an anti-tumor therapy with strong translational potential for clinical applications in advanced cancer patients.
This study illustrates the potential of NDV-GT as an oncolytic virus that can overcome the limitations of existing OVs by enhancing immune responses, improving tumor targeting, and enabling intravenous delivery. It offers promising results for the future of cancer treatment, bridging the gap between preclinical success and clinical application.
RESULTS
Determination of anti-Gal antibodies (pre-existing natural antibodies) in patients and cynomolgus monkeys
observed in the levels of anti-Gal IgM between patients and cynomolgus monkeys, while IgG levels were higher in patients than in monkeys (p < 0.01). There was no significant difference in anti-Gal IgG levels compared with IgM in patients (p > 0.05), but in cynomolgus monkeys, IgG levels were significantly lower than IgM (p < 0.05) (Figure 1A; Table S1).




Engineering of recombinant NDV-GT
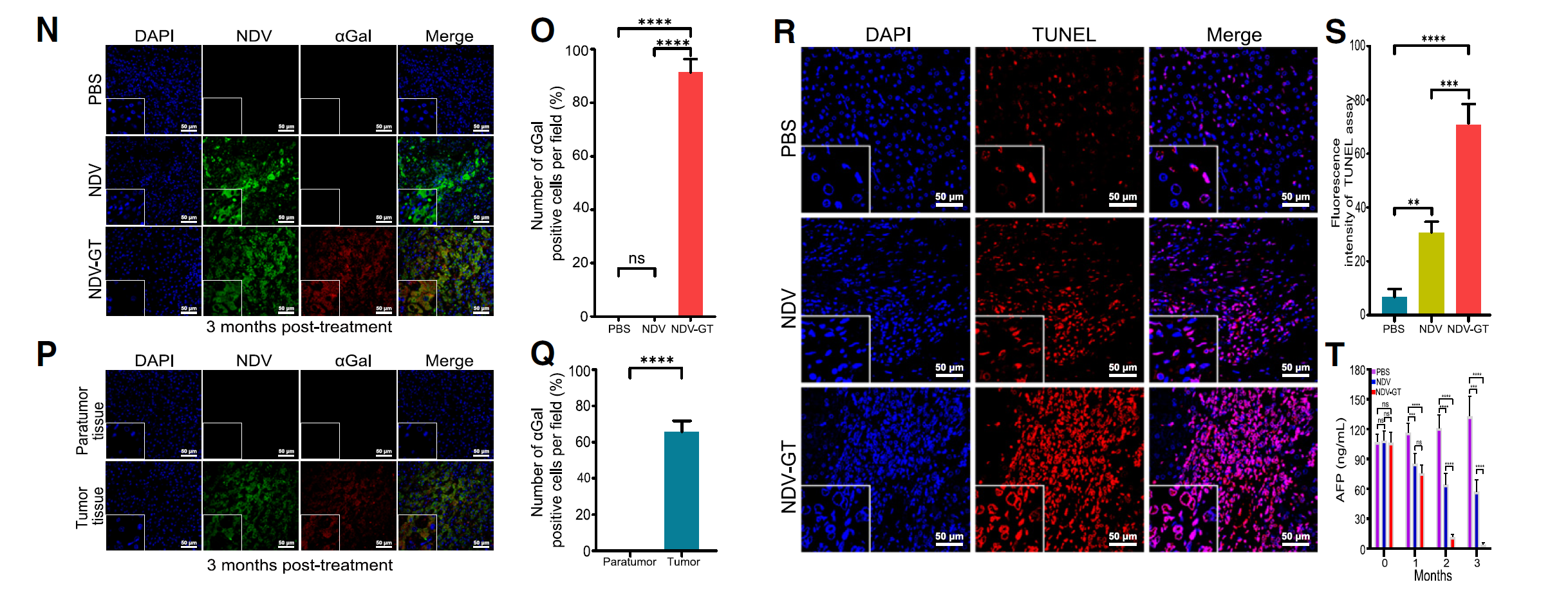
NDV-GT was created using reverse genetics, where the porcine a1,3GT gene was inserted into the NDV sequence. The successful insertion was confirmed by sequencing. The recombinant virus was tested in various cancer cell lines, including HepG2 (liver), HO8910 (ovarian), and HeLa (cervical) cells, showing efficient infection and expression of the a1,3GT gene. No infection was observed in normal liver cells (THLE-2), indicating specific targeting of tumor cells. NDV-GT demonstrated enhanced oncolytic effects compared to the parental NDV, with higher levels of apoptosis and around 90% inhibition in HepG2 cells. Similar results were observed in other cancer cell lines, suggesting the potential of NDV-GT as an effective therapeutic agent for cancer treatment.




















